Flujo de fabricación y producción de artículos (MRP)
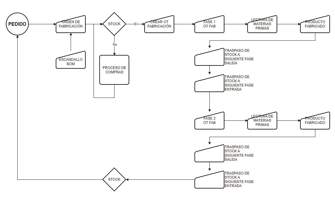
El flujo de producción de artículos se puede poner en marcha de forma manual o por requerimientos de stock en pedidos.

Artículo perteneciente a la/s categoría/s:
Fecha de publicación: 28 de marzo del 2025, 10:42h
« Volver atrás
Sugerencias
Imprimir